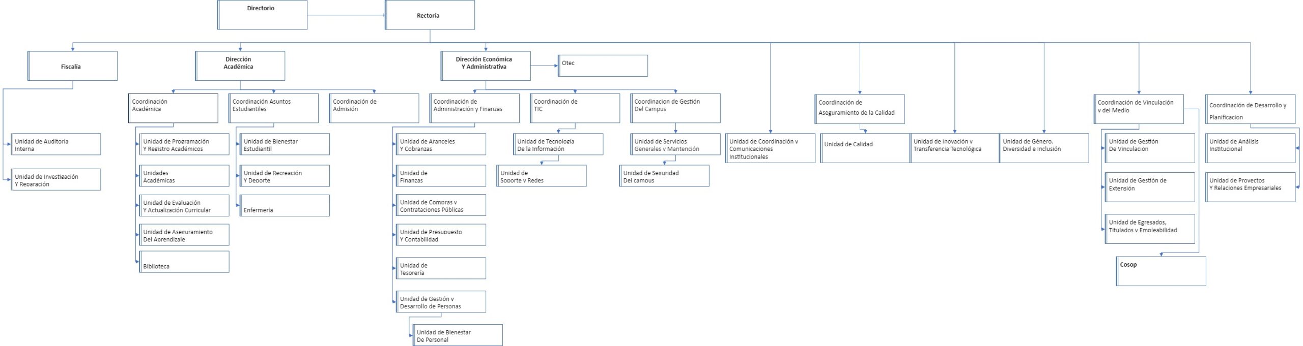
ORGANIGRAMA

Organigrama CFT 2024